发布者:王丞发布时间:2026-01-07浏览次数:11
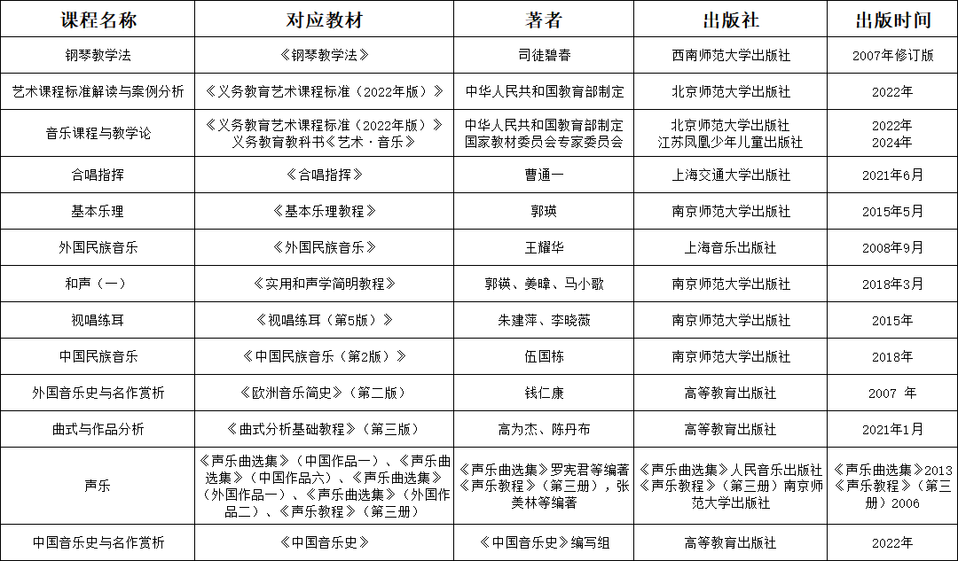
经任课教师申报,学院教材审核委员会审议通过,拟选用教材公示如下:
联系地址:江苏省南京市北京西路77号
邮编:210013
电话:025-83758328